Maria Shanina
Designing experiences at Shop Pay and Shopify

Product design • Experience design • Research • Mentorship • SaaS • B2B

During my 4-year work at Shopify, I was engaged in various projects and teams. There I had a chance to pioneer intrapreneurial initiatives, showcasing strong leadership, creativity, and contribute across various product lines.

Sustainability of online shopping

Sustainability became one of my primary focuses. I worked on the initiative to plant trees when customers pay through Shop Pay online wallet. Using quantitative data topped with delight, I designed an experience to impact consumer economies and change people’s shopping habits. The main goal of the project was to educate people about making thoughtful online purchases and focus more on local deliveries and sustainable choices.

Shop Pay and Checkout

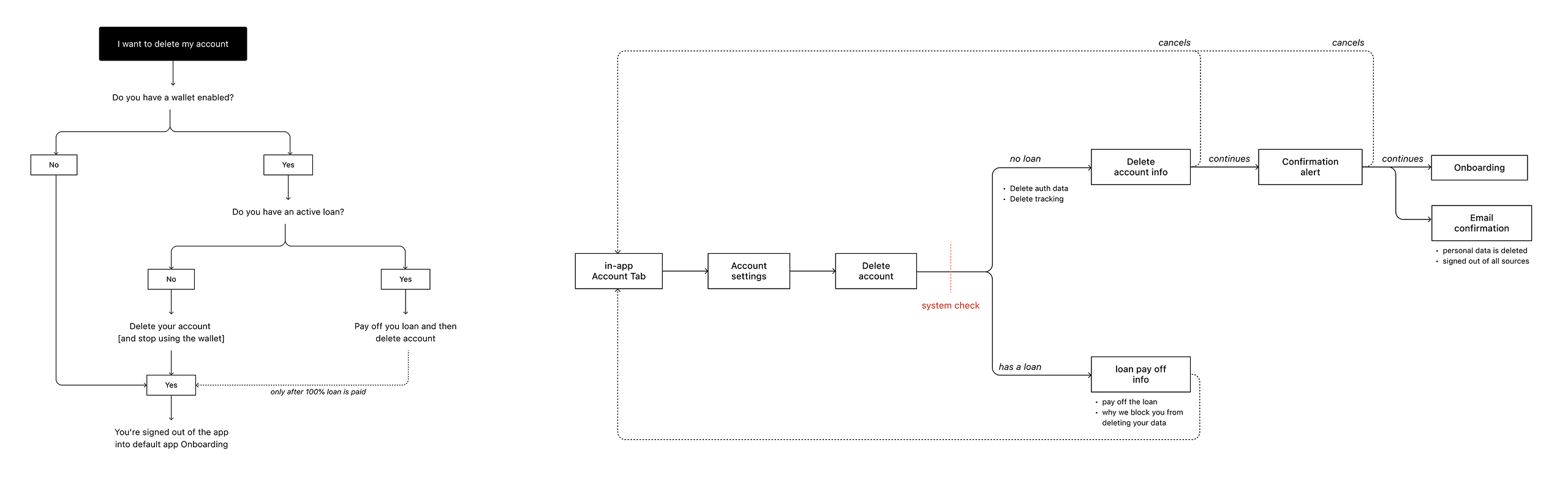
Shop Pay is a digital wallet and an online checkout service that lets customers complete shopping transactions in a quick, secure, and delightful way. At the Shop Pay team, I oversaw the integration of the web and mobile checkout customer experience into partnering platforms such as Instagram, Google Shopping, and Facebook. I enhanced the design of an accelerated checkout experience, benefiting a substantial user base of 1.3 million Shop Pay users, enabling 649 million purchases per year from Shopify stores, significantly improving the overall checkout process and user experience.

Shopify onboarding and business education

As the UX trifecta Lead, I led the design of a personalized onboarding experience for new entrepreneurs joining the Shopify platform. I facilitated product and UX workshops for my teams and oversaw research and design on personalized and localized onboarding. This project became a foundational piece for the further onboarding vision and roadmap. My efforts were instrumental in driving a remarkable 200% increase in the number of Shopify stores, reaching a total of 3.75 million stores in 2022. My team also launched a business educational portal for new users, catering to a vast audience of 649 million Shopify customers.

Intrapreneurship for makers and manufacturers

Recognizing the need to support small manufacturing businesses, during the hackdays I identified an opportunity and initiated a project to help such enterprises commence their journey on the Shopify platform. By introducing the Makers and Manufacturers Lab, both in-person and digital experiences were aimed at testing physical prototypes. It offered a valuable avenue for small manufacturers to thrive in the e-commerce landscape.

Impact

My contributions at Shopify have been significant and motivating. I worked on enhancing user experiences, business growth, and social impact projects for underrepresented groups, entrepreneurs, and small-to-medium businesses.

Copyright © Maria Shanina, 2026, Canada